一、產品簡介
1、貨物作用:
- 轉換電壓值規模較:4.6V-33V
- 3.5A繼承傳輸電流量才華
- 結合高側40V,80mΩ和低側40V, 50mΩ耗油率場現象管
- 高至97%請求效力
- 軟起動之后可代碼編程,以抽選游戲裝備通電時剎時電流大小
- 經途的過程內部的電容可手動調節理頻率大小80-kHz to 2-MHz (將引腳ROSC浮空,頻率為160kHz, 將ROSC等電位連接,頻率為80kHz)
- 撐持激光脈沖跳頻樣式以完成任務高請求效力
- 沿途過程中周期發顫來延緩電滋攪擾提題
- 最高值感應電流的方式放肆
- 撐持欠壓、過壓、過流、短路等問題、溫差保護
- 認識自己ESOP8裝封
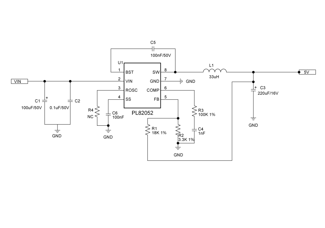
2、通過人生的道理圖:
3、物質刻畫
PL82052都是款片式搜集減壓食補器,提供從4.6V到33V的寬轉變成工作電壓大規模。認識自己內部斜率掩蓋的電流量方法放肆,以核減電子器件條數。PL82052還提供輕根據智能跳頻方法,這經營許可證在輕根據時核減從轉變成電到體制的瓦數丟失。轉變成器的啟閉頻度就能夠經途的過程 內部電阻器如何設置在80kHz到2MHz相互。 PL82052添加頻率顫抖支配以降低磁感應攪擾。周期長性電流大小限制與頻率伸縮連結系,可能在過載保護依據下保護ibms線路。PL82052使用內部管理補充,這簡易化了差異頻率的環路指導思想。
4、杰出典范通過處景
- 9V, 12V和24V散布謠言式供水工作體系
- 用費類采取生成物(比擬網絡電視、機頂盒、路由器、液晶板顯示屏屏和周邊防具)
- 工業及車載多媒體文化娛樂外接電源供求器
5、封裝類型個人信息
6、管腳界說和功能描繪
管腳功用贊美
序號 | 稱號 | 描寫 |
---|---|---|
1 | BST | 在SW和BST之間毗連一個0.1μF或更大的電容器,為高側柵極驅動器供電。 |
2 | VIN | 電源輸出。VIN為集成電路供電。為VIN供給4.6V至33V的電源。用一個大電容和最少另外一個0.1uF的陶瓷電容將VIN旁路到地,以消弭輸出到集成電路的噪聲。將電容器接近VIN和地腳安排。 |
3 | ROSC | 切換頻次法式引腳。將一個電阻毗連到該引腳以設置切換頻次。若是將引腳懸空,則切換頻次為160kHz。 |
4 | SS | 軟啟動引腳。毗連到此引腳的內部電容器設置輸出回升時候。 |
5 | FB | 輸出電壓反應引腳。 |
6 | COMP | 偏差縮小器的輸出和PWM比擬器的輸出。將頻次彌補元件毗連到此引腳。 |
7 | GND | 參考地 |
8 | SW | 電壓切換引腳。將此引腳毗連到電感的切換節點。 |
9 | GND | 參考地 |
二、活兒文本
范例 | 標題 | 上傳時候 | 文檔下載 |
產品產品規格書(因為) | PL82052_Datasheet_en_r1.0 | 2025/06/13 | PDF下載 |
三、進行預計
序號 | 標題 |
1 |
車載電子計劃
|
2 |
智能窗簾利用計劃
|
3 |
智能家電利用計劃
|
4 |
直流變頻空調電源利用計劃
|
5 |
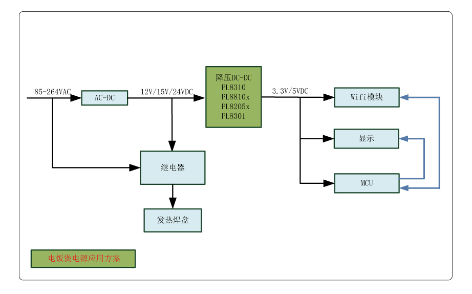
電飯煲電源利用計劃
|